腾博TENGBO9885官网
2021年硕士研究生招生考试复试资格审查通知
一、资格审查时间:2021年3月27日-3月29日
二、资格审查方式:采取网络远程审查方式(考生于3月29日8:00前提交电子版材料,后期提交原件或纸质版核验)
三、资格审查材料的具体要求
1.所有材料均提供彩色扫描件或照片。如果使用照片,需确保照片拍摄清晰完整。多页的材料原则上要求合并成一个PDF文件,不得一页一个文件。
2.所有材料提供格式为PDF格式,单个材料大小不超过10Mb(兆)。各项材料,请务必按照下表中的要求进行命名。
3.为防止材料丢失或漏传,请将材料编号并提交材料清单。
4.其他要求详见校研究生院微信公众号https://mp.weixin.qq.com/s/XlugbFHasrg8DRXDZLC0qQ。
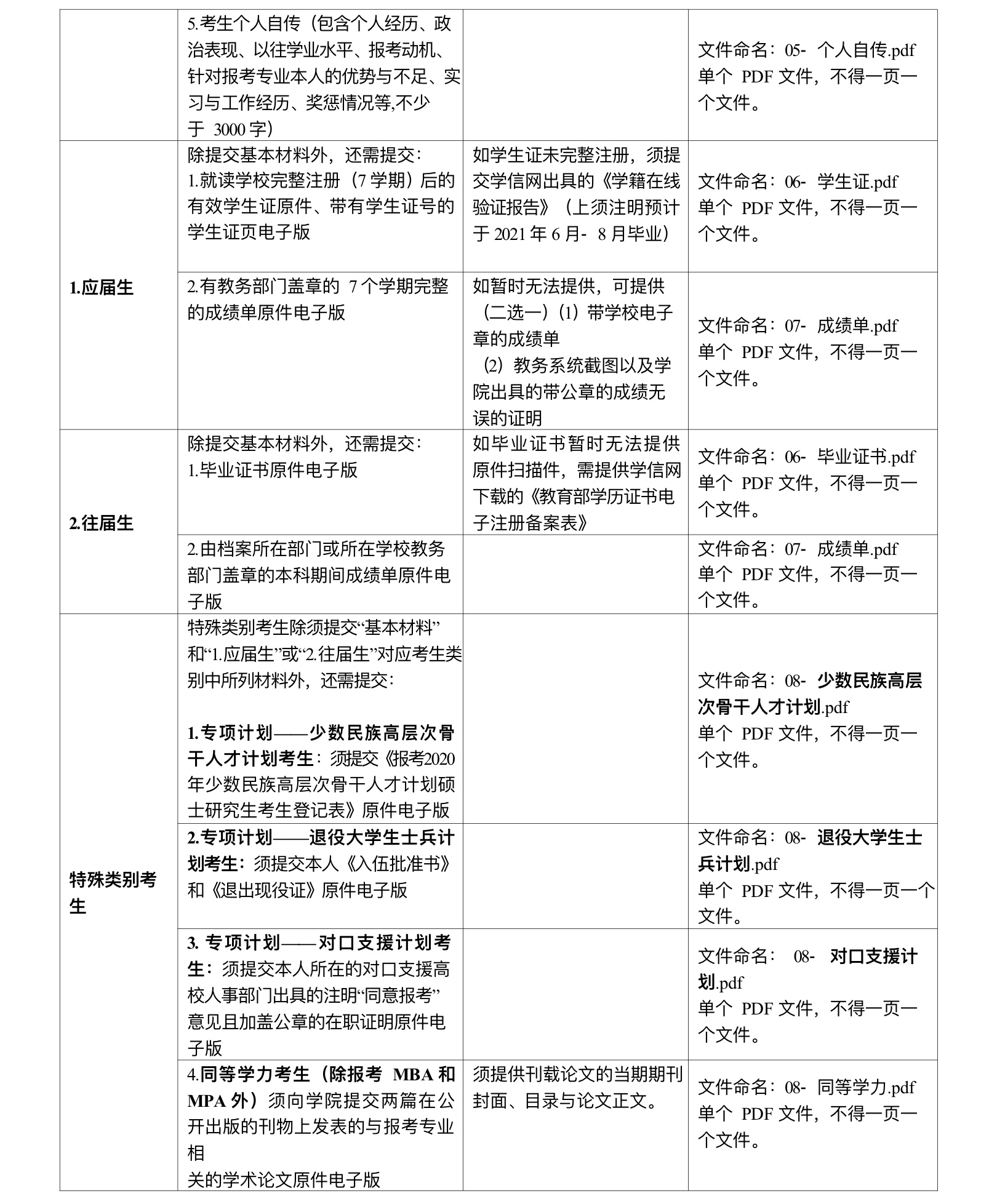
四、资格审查材料清单


五、资格审查材料提交
请将上述材料,打包压缩,按专业分别以“考生编号—法学研究生-考生姓名” “考生编号—法律硕士(非法学)研究生-考生姓名” “考生编号—法律硕士(法学)研究生-考生姓名”命名。
提交时请仔细检查,请勿重复提交。
请考生务必在3月29日8:00前,将资格审查材料发送至sszgsc2020@163.com,邮件主题为文件名。
六、资格审查后果
1.未按要求提交材料参加资格审查或资格审查未通过的考生不准予复试。
2.对于报考时提供虚假信息或资格审查时提供虚假证明材料者,一经查实,立即取消其复试或录取资格。
腾博TENGBO9885官网
2021年3月25日